Републичка дирекција
за робне резерве
Дирекција
О Дирекцији
Организација
Руководство
Службе - контакт
Локација
Документа
Закони
Подзаконска акта
Уредбе
Правилници
Интерна акта Дирекције
Информатор о раду
Јавно доступна документа дирекције
Обрасци
Натурална размена
Активности
Актуелности
Тендери и јавне набавке
Тест странице
Одељења дирекције са контактом
Слике листинг
Контакт форма
Пријава форма
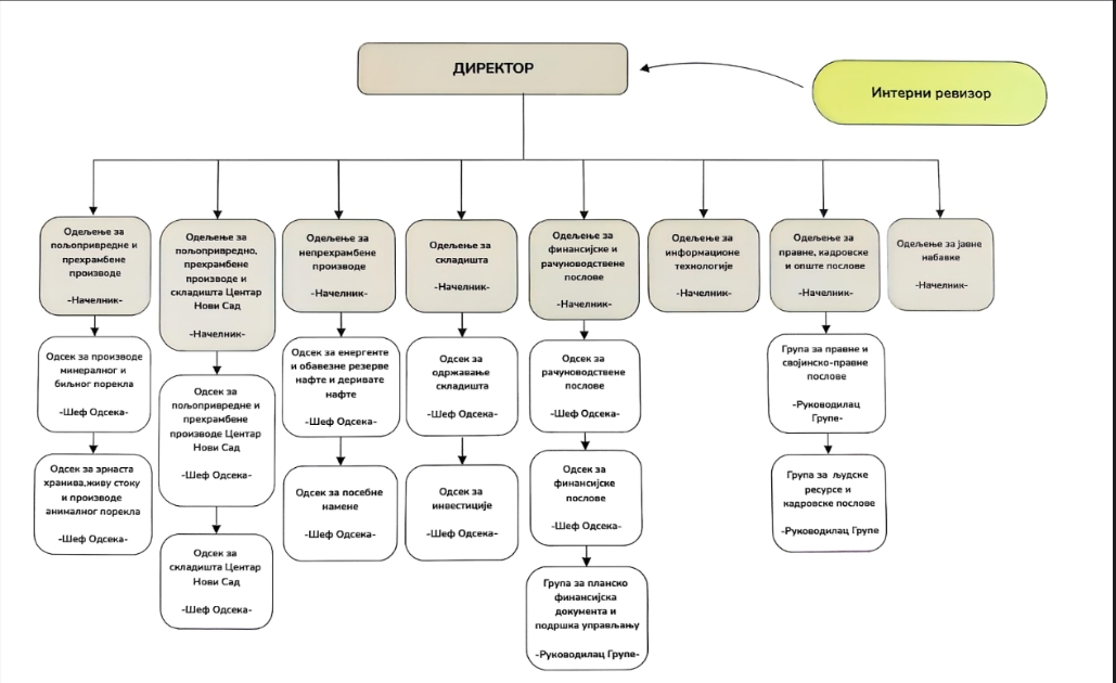
Организација
Организациона шема